欧卡2给我们提供了3中排挡布局。但是这3种布局各有利弊,都不能令我满意。下面是我觉得最好的排挡布局:
如果不满意,可以自行修改。
修改方法
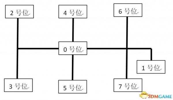
介绍方法前先给出档位器位置的定义,方便描述,如下图。
首先,根据图3所示的路径用记事本打开gearbox_range文件。建议在修改此文件前先备份一下,以防万一。
注1:gearbox_range, gearbox_splitter和gearbox_range_splitter这3个文件分别对应“排挡布局”的“距离”,“离合器”和“离合器距离”这3个选项,如果想保留“距离”排挡布局,可以修改其他的文件。
打开后看到图4所示的内容。看下面红色方框里的代码:
第1行不用管。
第2行,gear_impluse_index冒号后的数字是0,如图2所示,表示档位器的0号位。
第3行和第4行的selcetor_1, selector_2分别是游戏里设置的两个档位切换键。
-1表示无效;
0表示此键按偶数次时此档位有效;
1表示此键按奇数次时此档位有效。
第5行,gear冒号后的0表示空档,-1表示倒档,1表示1档,以此类推。
综上所述,红色方框里代码的意思就是:档位器的0号位设置为空档,并且不管你怎么按“档位切换键1”或者“2”,都不能改变这个设置。
红色框往下的代码格式都是一样的,将档位器相应的位置设置为相应的档位。为说明清楚,再举一例。
绿色框中的代码意思为:档位器的3号位设置为2档,并且“档位切换键1”按偶数次时,此设置有效(0为偶数,所以默认情况下此位置为2档)。
好了,现在你应该明白怎么修改档位了:根据图2的定义,
将selector_1后数字为0,并且gear_impluse_index后数字为2、3、4、5、6、7的那段代码里的gear一项后的数字(相应代码段的橙色圈位置)修改为5、7、9、10、11和12。效果如图1所示。
再将selector_1后数字为1,并且gear_impluse_index后数字为2、3、4、5、6、7的那段代码里的gear一项后的数字(相应代码段的橙色圈位置)修改为1、2、3、4、6和8。效果如图5所示。
保存一下,大功告成。默认档位如图1所示,按下切换键后入图5所示,不过基本不用按切换键了。
免责声明:本站文章均来自网站采集或用户投稿,网站不提供任何软件下载或自行开发的软件! 如有用户或公司发现本站内容信息存在侵权行为,请邮件告知! 858582#qq.com








