杰网资源 Design By www.escxy.com

进击的巨人2全材料出处介绍 进击的巨人2全材料收集

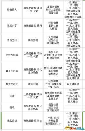
进击的巨人2全材料出处介绍 进击的巨人2全材料收集

进击的巨人2全材料出处介绍 进击的巨人2全材料收集

进击的巨人2全材料出处介绍 进击的巨人2全材料收集

进击的巨人2全材料出处介绍 进击的巨人2全材料收集

未完,待续。。。

标签:

杰网资源 Design By www.escxy.com
广告合作:本站广告合作请联系QQ:858582 申请时备注:广告合作(否则不回)
免责声明:本站文章均来自网站采集或用户投稿,网站不提供任何软件下载或自行开发的软件! 如有用户或公司发现本站内容信息存在侵权行为,请邮件告知! 858582#qq.com
杰网资源 Design By www.escxy.com

P70系列延期,华为新旗舰将在下月发布

3月20日消息,近期博主@数码闲聊站 透露,原定三月份发布的华为新旗舰P70系列延期发布,预计4月份上市。

而博主@定焦数码 爆料,华为的P70系列在定位上已经超过了Mate60,成为了重要的旗舰系列之一。它肩负着重返影像领域顶尖的使命。那么这次P70会带来哪些令人惊艳的创新呢?

根据目前爆料的消息来看,华为P70系列将推出三个版本,其中P70和P70 Pro采用了三角形的摄像头模组设计,而P70 Art则采用了与上一代P60 Art相似的不规则形状设计。这样的外观是否好看见仁见智,但辨识度绝对拉满。