杰网资源 Design By www.escxy.com
《太吾绘卷》是一款很不错的游戏,游戏当中有不少的门派,每一种门派还有不少的技能,很多技能又可以进阶,可以说是相当的好玩,很多的玩家可能会在技能的选择上有一定的疑问,究竟应该先选择哪个门派的技能比较好,那么在学习技能之前,先来看看有哪些技能吧。
全门派技能一览
少林派
概况
少林派乃正派武林中的泰山北斗。菩提达摩祖师以禅入武,在少林寺创出“七十二绝技”,无不冠绝天下。
少林派为正派;立场以仁善为主,多仁善之士;不会向名誉过低之人传授武学;不会向正常女性传授武学(女生男相可混入少林;太吾也可向少林方丈推荐女弟子,不清楚是否为bug)
特殊互动
念经忏悔:可用时间不低于10;好感达到或超过融洽;少林派地区恩义不低于20%
消耗20恩义10时间,减少恶名
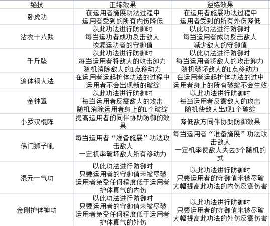
功法正逆练效果
杰网资源 Design By www.escxy.com
广告合作:本站广告合作请联系QQ:858582 申请时备注:广告合作(否则不回)
免责声明:本站文章均来自网站采集或用户投稿,网站不提供任何软件下载或自行开发的软件! 如有用户或公司发现本站内容信息存在侵权行为,请邮件告知! 858582#qq.com
免责声明:本站文章均来自网站采集或用户投稿,网站不提供任何软件下载或自行开发的软件! 如有用户或公司发现本站内容信息存在侵权行为,请邮件告知! 858582#qq.com
杰网资源 Design By www.escxy.com
暂无评论...
最新文章
友情链接
杰网资源 Design By www.escxy.com





